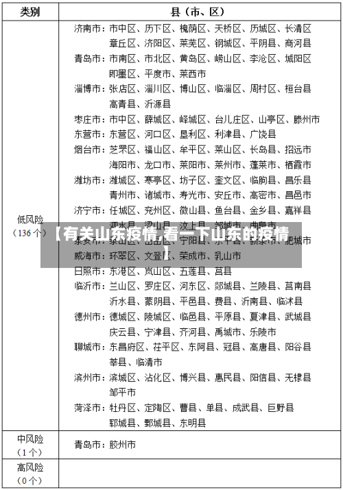
山东疾控近期疫情防控公众健康提示(11月14日更新)
减少跨区域流动风险倡导非必要不前往高风险区及疫情严重地区,降低因人员流动导致的疫情传播与扩散风险。高风险区外溢人员管理 采取7天居家隔离措施 ,期间赋码管理,严格禁止外出 。若不具备居家隔离条件,需转为集中隔离医学观察。隔离期间需在第7天各进行1次核酸检测。

更新时间:2022年11月14日根据山东疾控近期疫情防控公众健康提示:倡导非必要不前往高风险区和其他疫情严重地区 ,避免疫情传播与扩散风险 。对高风险区外溢人员采取7天居家隔离,期间赋码管理 、不得外出,如不具备居家隔离医学观察条件,采取集中隔离医学观察。

为有效控制和降低新冠疫情传播风险 ,山东省疾病预防控制中心发布疫情防控公众健康提示:自吉林市、北京、大连 、上饶、德宏等发生本土疫情地区入鲁人员,请携带48小时内核酸检测阴性证明,抵达目的地后再进行1次核酸检测。

山东疾控近期疫情防控公众健康提示(11月10日更新)国内局部地区发生聚集性疫情和散发病例 ,存在一定传播风险。
山东疾控近期疫情防控公众健康提示近期,部分地区持续发生聚集性疫情和散发病例,存在一定传播风险 。为有效防止疫情蔓延 ,山东省疾病预防控制中心发布疫情防控公众健康提示:倡导非必要不前往高风险区和其他疫情严重地区,避免疫情传播与扩散风险。

2025年6月山东疫情可以出入吗
〖壹〗、综上所述,虽然2025年6月山东疫情理论上可以出入 ,但具体出入情况还需根据当地疫情防控政策和个人防护情况来确定。
〖贰〗、例如,2025年6月山东地区在理论上允许人员出入,但需遵守目的地防控政策 ,如提供48小时内核酸检测阴性证明 、健康码绿码等 。部分城市可能要求提前通过官方平台(如“健康码”小程序)申报行程,或通过指定通道快速通行。
〖叁〗、地方政策同步跟进以山东省为例,2025年明确未重启全域核酸检测,政策方向与全国一致。地方层面通过细化重点人群分类管理(如医疗机构、冷链从业者等) ,结合症状监测和流行病学调查,构建起更高效的防控网络 。
〖肆〗 、疫情彻底结束的时间难以精确预测,乐观估计到2025年可能逐步恢复正常生活并摘下口罩 ,但这一时间点仍受全球疫苗接种进度、病毒变异趋势及世界协作效果等多重因素影响。以下为具体分析:疫情彻底结束的判定标准全球新增感染人数归零:疫情结束的核心标志是新冠病毒在全球范围内停止传播,新增感染人数持续为零。
〖伍〗、当前疫情态势 2025年冬季我国流感病毒以甲型H3N2为主流毒株,活动水平显著上升 。部分地区数据显示: - 温泉县2025年10月1日至11月5日累计报告流感病例15例 ,上报率同比上升150%; - 济南11月气温骤降后,多家医院儿科门诊量较上月翻倍,甲流阳性检出率持续攀升。
山东本轮疫情已隐匿传播一段时间
山东本轮疫情由奥密克戎变异株引发 ,存在6个传播链条,已隐匿传播一段时间,昨日新增本土病例175例 ,其中青岛150例。 具体传播情况如下:传播链条数量与分布:本次疫情共有6个传播链条 。其中,青岛市疫情存在3个不同的传播链;威海文登区 、淄博周村区、德州禹城市各有1个传播链条。
022年4月25日9:00,烟台举行第十六场疫情防控新闻发布会,通报疫情防控最新进展情况。根据烟台官方人员相关问题解随着疫情发展 ,近两天烟台市确诊病例和无症状感染者数量呈现快速增长的趋势。具体有以下几个方面的原因:一是响应及时,管控及时,检测及时 。
从传播链来看 ,疫情已经在学校内隐匿传播了一段时间,需要加快做核酸检测筛查以感染病例,对感染者需尽快做好防护措施。莱西七中学生感染的具体情况。3月4日 ,当地人民医院发热门诊接诊了三名来自于莱西七中的学生,经过核酸检测都为阳性 。
后来在有关人员的调查后发现,病毒在学校的传播时间也挺久的。总结除了对相关人群进行了隔离之外 ,还有很多群众都进行了核酸检测。因为在核酸检测的过程当中,可以看一下大家到底有没有感染上病毒 。而且在这个过程当中,也可以起到更好的预防作用。这件事情也希望能够引起更多学校 ,以及社会人士的关注。
本轮疫情暴发的主要原因是奥密克戎变异株和德尔塔变异株的传播 。奥密克戎变异株具有传播速度快、传染性强 、隐匿性高的特点,导致社区传播风险显著增加。例如,吉林本轮疫情即由奥密克戎变异株引发,其隐匿性使得早期传播难以被及时发现。
山东卫健委:关于进一步优化医疗机构疫情防控有关政策的通知
〖壹〗、自2022年12月14日零时起 ,山东省对进入全省各级各类医疗机构的人员,不再查验核酸检测结果 。政策发布背景与目的该政策由山东省委统筹疫情防控和经济运行工作领导小组(指挥部)办公室发布,核心目的是进一步优化医疗机构疫情防控措施 ,方便群众看病就医。
〖贰〗、特殊群体就医便利:建立社区与医疗机构对接机制,为独居老人 、孕产妇、慢性病患者等提供就医便利,加强心理疏导和关心关爱。优化学校疫情防控无疫情学校正常教学:校园内超市、食堂、体育场馆等正常开放。有疫情学校精准管控:精准划定风险区域 ,风险区域外保证正常教学和生活秩序 。
〖叁〗 、国家卫健委要求医疗机构不得以疫情防控为由延误或推诿急危重症患者,需建立绿色通道并设置缓冲区保障救治,同时明确了对违规行为的追责措施。具体内容如下:建立急危重症救治绿色通道医疗机构必须为急危重症患者设置专门救治通道 ,确保从接诊到抢救的全流程畅通。
简述一下最近疫情-青岛以后
近期山东省内疫情呈现多点散发态势,除济宁、聊城、菏泽和东营外,其余地市均报告相关疫情情况 。具体如下:济南疫情情况 近期济南发现多例密接及无症状感染者 ,27日至30日每天新增约2-3例,主要与上海输入关联。济南成为当前省内疫情较为集中的城市之一,需重点关注其防控措施及后续发展。
青岛疫情从多方面数据来看,感染高峰已处于低点 ,但重症和救治高峰尚未过去,农村地区面临新挑战,且需警惕新毒株和重复感染 。具体分析如下:模型预测感染到了低点 疫情预测模型显示 ,青岛疫情搜索高峰在12月21日达到峰值后持续下降。峰值时每天搜索指数超50万,现已降至45万,累积搜索指数达664%。
青岛近来每天新增感染49-53万人 ,是市卫生健康委主任薄涛根据监测数据推测得出的,当前青岛正处于新冠感染发病高峰来临前的快速传播阶段,明后天还会在此基础上以10%增速增加 。
022年3月1日0—24时 ,青岛市新冠肺炎疫情情况如下:总体情况 无新增新型冠状病毒肺炎疑似病例 、无症状感染者。无新增治愈出院病例,无新增解除医学观察的密切接触者。新增本土确诊病例4例,新增境外输入确诊病例1例 ,新增治愈出院境外输入确诊病例3例 。
022年3月5日9时至20时,青岛市新增44例本土新冠肺炎确诊病例,均为莱西市3月4日确诊病例的同学、老师和家人,诊断为轻型 ,近来在定点医院隔离治疗。具体信息如下:病例关系与感染来源:新增的44例本土确诊病例(病例12 - 55)均与莱西市3月4日确诊病例存在密切关联,分别为其同学、老师和家人。
022年3月10日0时至12时,青岛市北区报告的1例本土确诊病例为莱西疫情关联病例(病例304 ,轻型),系当日青岛市新增34例本土确诊病例中的一例。
山东一确诊高管流调曝光,5天去女同事家8次,女同事是如何解释的?_百度...
〖壹〗 、确诊男高管的女同事声称,男高管是来自己家修水管山东这位确诊男高管的流调记录 ,之所以会引起无数网友的高度关注,并不是因为他的流调记录内容太多,而是由于这位男高管在5天之内 ,去了女同事家里8次,要知道就算关系再好的朋友,5天之内也不见得会去家里8次 ,所以很多人觉得这位男高管和女同事之间的关系很不正常 。
〖贰〗、针对男同事,多次来到自己家中,女同事对外解释称,自己家里东西坏了 ,这才让男子上家门帮忙维修。这样一个解释,不但没有说服力,反倒引发了封控小区业主群体愤怒 ,纷纷谴责两人行为,给全员生活带来了不便。作为一名旁观者,个人也认为女子说法站不住脚 。
〖叁〗、这样的情况并不少见 ,但这名确诊者的流调情况,却值得耐人寻味。 这名男子5天8次出入山东某小区,但这儿并不是他家 ,他去见的是一位单身女子。